Hi,
I'm trying to view part of web page through web viewer is it possible ??
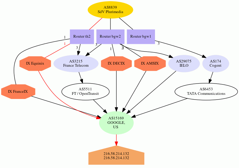
for instance i'm trying to view the image appeared in this site
http://bgpmap.sdv.fr/index.php?dst=216.58.214.132
Just the image.
Thanks in advance
Hi,
I'm trying to view part of web page through web viewer is it possible ??
for instance i'm trying to view the image appeared in this site
http://bgpmap.sdv.fr/index.php?dst=216.58.214.132
Just the image.
Thanks in advance
this sounds like you want to display (probably without displaying some ads?) the content of a webpage, which is not yours without permission of the owner... I also could say this sounds like you are trying to steal other peoples work... but I guess, this is only in my mind, isn't it? Sorry, if this is a misunderstanding...
Taifun
Some time we publish google.sheet as web page that time we need same thing as it is desired to view the sheet without row and column part and also without the header.
I am following this topic
No, of course NOT Stealing
I going to design an app view the BGP path of internet connection of my customers through this site
firstly i read the real IP with an API then display the path with this site
with love Mr.@Taifun
the image is not fixed image, its differs according to the real ip of the customer!
As you see we can view image in new browser tab
I Want to do like This
I'm trying to use the URL in address bar but it not working
http://bgpmap.sdv.fr/map.php?dst=216.58.214.132&v6=0&ip=216.58.214.132&rp=
This is the url
i got by right clicking,open image in new tab
Yes you are right, But i couldn't view it on web viewer
show ur code
Yes,
Its now working 
You helped me @HIFI_APPS when you display the URL, because there was some errors with my URL.

Thanks a lot Friends.
may be u put https:// which is fault u should put http://
That's Right.
then mark solution
Oh, sorry
I forgot that
This topic was automatically closed 7 days after the last reply. New replies are no longer allowed.